114年10月1日起,「流感疫苗(三價)」及「新冠疫苗(莫德納LP.8.1)」開打了!!
一、接種對象
中央公費:

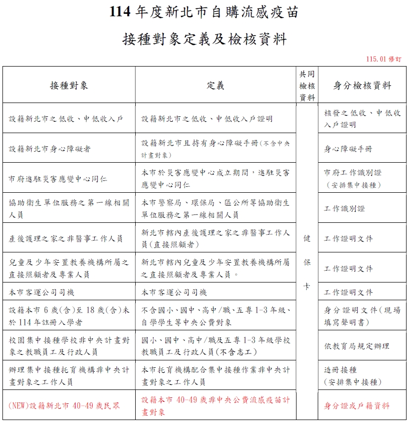
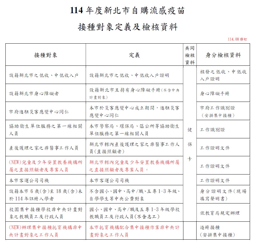
新北市自購:

二、流感及新冠疫苗接種地點
1. 中和區衛生所服務時間:星期一~五 08:00~11:00(國定假日休診)

2. 流感及新冠合約院所:合約院所請點我(院所可能會酌收掛號費或注射費)
3. 社區設站:中和區「114年度流感及COVID-19疫苗」11月份社區設站接種服務一覽表
★有關合約院所相關收費資訊供參考,仍以醫療院所公告為主,提醒前往醫療院所前務必先電聯確認疫苗庫存量再前往謝謝!!!
三、其他注意事項
1. 請攜帶健保卡及佐證資料(未備齊佐證資料,恕不提供接種服務),國小入學前兒童請帶「兒童手冊」。
2. 衛生所免預約掛號,現場取號依序辦理,以上疫苗衛生所皆提供免費接種。
3. 未滿18歲接種疫苗,需要家長陪同始得施打。
4. 每日提供之流感疫苗品牌,於當日上午08:00,公告於衛生所門口。
114年公告罕見疾病名單暨ICD-10-CM編碼一覽表(依疾病分類排序)

瀏覽人數:11343
